關于做好2023年“國家建設高水平大學公派研究生項目”選派工作的預通知
全校各學院(培養單位)、各相關同學:
國家留學基金管理委員會(以下簡稱國家留學基金委)遵循“公開、公平、公正”的原則,按照選拔一流的學生,到國外一流的院校、科研機構或學科專業,師從一流導師的要求,著眼于培養一批具有國際視野、通曉國際規則,能夠參與國際事務和競爭的拔尖創新人才。
現將國家留學基金委本項目實施辦法通知如下:
一、選派計劃
1、2023年國家建設高水平大學公派研究生項目包括攻讀博士學位和聯合培養博士兩類。
2、攻讀博士學位研究生的留學期限一般為36-48個月,具體以擬留學院校或單位學制為準。資助期限原則上不超過48個月。
聯合培養博士研究生的留學期限、資助期限為6-24個月。
3、 支持各學科領域圍繞國家戰略選派,重點資助應用基礎研究、國家重大科技項目、關鍵共性技術、前沿引領技術、現代工程技術、顛覆性技術創新等領域。
4、重點支持留學人員前往教育、科技發達國家和地區的知名院校、科研院所、實驗室等機構。重點支持聯合培養博士研究生依托國內外導師間已有的科研合作項目、協議赴國外學習。
5、國家留學基金為留學人員提供一次往返國際旅費和資助期限內的獎學金(包括伙食費、住宿費、注冊費、板凳費(bench fee)、交通費、電話費、書籍資料費、醫療保險費、交際費、一次性安置費、簽證延長費、零用費、手續費和學術活動補助費等),獎學金資助標準及方式按照國家有關規定執行。
6、申請人可通過不同渠道派出:一是“所在單位或個人合作渠道”,即申請人利用所在單位現有國際合作渠道或者個人自行對外聯系渠道落實國外留學單位;二是“國家留學基金委現有合作渠道”,即申請人利用國家留學基金委與國外高校或機構簽署的合作協議派出(申請人按要求自行聯系國外,并獲得外方同意)。
對通過“所在單位或者個人合作渠道”赴國外高校或者科研院所攻讀博士學位的,不提供學費資助。
二、申請條件
1、符合《國家留學基金資助出國留學人員選派簡章》規定的申請條件。
2、擁護中國共產黨領導,熱愛社會主義祖國,具有良好的思想品德和政治素質,學風誠信,品學兼優,身體健康,心理健康,無違法違紀記錄,有學成回國為祖國建設服務的事業心和責任感。
3、具備扎實的專業基礎,較強的學習、科研能力和交流能力,綜合素質良好,學習成績優異,工作業績突出,具有較強的發展潛力。
4、具有中華人民共和國國籍,不具有國外永久居留權。
三、選拔對象:
(一)申請攻讀博士學位研究生:
1. 必須為我校2023年6月畢業的碩士研究生或本科生,應屆本科畢業生應達到校內免試直升研究生的水平,申請時還應已獲擬留學單位出具的攻讀博士學位入學通知書(或國外導師出具的正式邀請信)、免學費或者獲得學費資助證明。
2. 學校正式工作人員。應具有學士及以上學位,在相應工作崗位取得較突出成績、具有較強的科研能力。申請時應已獲擬留學單位出具的攻讀博士學位入學通知書(或國外導師出具的正式邀請信)、免學費或獲得學費資助的證明。
選拔對象不包括已獲得博士學位人員。
(二)申請聯合培養博士研究生:
我校全日制優秀在讀博士研究生(委培、定向生除外)。申請時應已獲擬留學單位或國外導師出具的正式邀請信及國內外導師共同制定的聯合培養計劃。
1、身心健康,具備扎實的專業基礎,較強的學習、科研能力和交流能力,綜合素質良好,學習成績優異,工作業績突出,具有較強的發展潛力。
2、申請時年齡不超過35歲(1987年1月1日以后出生?)。
3、申請時外語水平須符合以下條件之一(如果留學工作/學習語言為英語,申請時應達到相關英語合格條件;如果留學工作/學習語言為德語、法語、意大利語、西班牙語、日語、韓語和俄語等,申請時應達到相應語種的合格條件):
(1)外語專業本科(含)以上畢業(專業語種應與留學目的國使用語種一致)。
(2)近十年內曾在同一語種國家留學一學年(8-12個月)或連續工作一年(含)以上。
(3)參加“全國外語水平考試”(WSK)并達到合格標準。
(4)參加雅思(學術類)、托福、德、法、意、西、日、韓語水平考試,成績達到以下標準:雅思6.5分,托福(IBT)95分,德、法、意、西語達到歐洲統一語言參考框架(CECRL)的B2級,日語達到二級(N2),韓語達到TOPIK4級。
(5)曾在教育部指定出國留學培訓部參加相關語種培訓并獲得結業證書(英語為高級班,其他語種為中級班)。
(6)通過國外擬留學單位組織的面試、考試等方式達到其語言要求。應在外方入學通知書(正式邀請信)中注明或單獨出具證明(不建議)。
4、申請通過國家留學基金委與國外有關教育、科研機構合作獎學金派出者,還需滿足合作獎學金要求的其他條件。
四、選拔辦法
1、遵循“公開、公平、公正”的原則,采取“個人申請,單位推薦,專家評審,擇優錄取”的方式進行選拔。
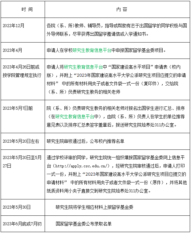
2、時間安排(攻讀學位)

3、時間安排(聯合培養)

申請的國家留學基金委與國外高校/機構合作獎學金對申請材料有特殊要求的,還需按具體合作獎學金規定補充相關材料。所有申請材料須確保齊全、真實有效。
4、推選單位應對申請人的資格、綜合素質、發展潛力、出國留學必要性、學習計劃可行性、品德修養及身心健康情況等方面進行審核(評審)后出具有針對性的單位推薦意見。推選單位在對申請材料進行認真審核后,將申請材料統一提交至相關受理單位或國家留學基金委。
5、同一出國境時間節點內,不得同時申報其他任何出國境項目。
五、專家評審主要從以下幾方面進行考察:
1.申請人綜合素質。包括申請人的專業基礎、學習成績、經歷及能力、綜合表現、國際交流能力(含外語水平)和發展潛力等;
2.國外擬留學單位在所選學科專業領域的研究水平及國際認可度;
3.國外導師的學術背景、領域內影響力、對往年國家公派留學人員的指導情況、同期指導的學生數量等。原則上國家留學基金委最多資助2名本項目同一留學身份人員在國外同一導師指導下學習。不支持國內外為同一導師人員的申請;
4.擬留學專業是否屬于國家戰略急需;是否為國外擬留學單位的優勢或特色學科等;
5.出國留學必要性和學習計劃的可行性;
6.所在單位的推薦意見及申請材料的準備情況等。
錄取結果于2023年6月公布。國家留學基金委與國外有關教育、科研機構合作獎學金的錄取結果需與外方確認后陸續公布。申請人可登錄國家公派留學管理信息平臺(http://apply.csc.edu.cn)查詢錄取結果,并自行下載打印錄取文件。
六、派出與管理
1、被錄取人員一般應在當年派出,留學資格有效期至2024年12月31日(以CSC錄取通知書為準)。未按期派出者,其留學資格自動取消。
2、對留學人員的管理實行“簽約派出、違約賠償”的辦法。派出前,留學人員須按要求簽訂《資助出國留學協議書》,辦理護照、簽證、《國際旅行健康證書》,通過教育部留學服務中心、教育部出國人員上海集訓部、廣州留學人員服務中心辦理預訂機票等派出手續(具體請查閱《出國留學人員須知》)。
留學人員派出前須辦理國家公派留學獎學金專用銀行卡(詳見http://www.csc.edu.cn/chuguo/s/1552)。
3、全校各學院應合理安排留學人員工作/學業,保證按期派出。留學人員派出前,學院應進行思想道德、心理健康和學術誠信等方面的行前教育和培訓,加強道德與誠信等方面的教育,并指導、協助其辦理出國手續。
學校研究生院每年12月底前將項目年度工作總結提交至國家留學基金委。年度總結包括當年選派情況、當年錄取未派出人員名單及原因;往年派出人員在外學習情況、取得的初步或階段性成果、典型事例;已回國人員去向、主要工作業績;執行工作中的主要問題、改進措施及建議等。
4、按照《資助出國留學協議書》規定,留學人員自抵達留學所在國后十日內憑《國家留學基金資助出國留學資格證書》等材料向中國駐留學所在國使(領)館辦理報到手續后方可享受國家留學基金資助。
5、國家留學基金委對攻讀博士學位研究生的學業進展進行年度復核。復核辦法另行通知。
聯合培養博士生每學期末須提交經國外導師簽字認可的學習報告,報告發至國內學校研究生所屬學院教務員老師的郵箱中,學院各教務員老師每年的6月20日、12月20日將所有學生的學習報告轉發至研究生國際辦指定郵箱:yygjb@hust.edu.cn。國家留學基金委將對我校收集情況進行抽查。
6、留學人員在國外留學期間,應遵守所在國法律法規、國家留學基金資助出國留學人員的有關規定及《國家出國留學協議書》的有關約定,自覺接受推選單位及駐外使(領)館的管理,學成后應履行回國服務義務,回國之日起三個月內應到國家公派留學管理信息平臺登記回國信息。
7、留學人員與獲得資助有關的論文、研究項目或科研成果在成文、發表、公開時,應注明 “本研究/成果/論文得到國家留學基金資助”。
七、說明
1、填寫研究生教育信息平臺表格內容和國家系統表格內容必須完全一致、上傳到系統中的材料必須完全一致。
2、填寫國家和學校網上信息系統中內容時,使用語言為:漢語。
3、申請人申請的項目一經學校評審通過,出國(境)前、后皆不得變更留學國別、留學學校、留學專業、留學指導教師、留學期限等等信息。
4、附件材料視情況而定部分內容需要使用外文,小語種的外導介紹、研修計劃等相關材料需要附翻譯件。
八、本通知內容由研究生院負責解釋。
前期咨詢:各學院研究生教務管理部門
前期咨詢電話:各學院研究生教務管理部門
后期咨詢及申報工作:校研究生院培養辦公室
九、以上內容皆為校內提前準備工作的預通知,此通知如與CSC后期的通知不符,皆以CSC文件為準。
本文素材來源于網絡,由武漢新文道考研進行整理,想了解更多關于考研相關資訊,敬請關注新文道考研,我們將為同學們奉上全面完整的時下考研相關資訊。







關注武漢新文道微信