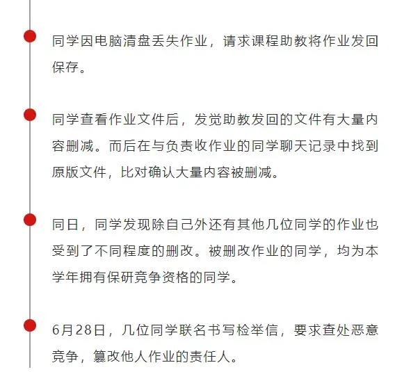
事件經過

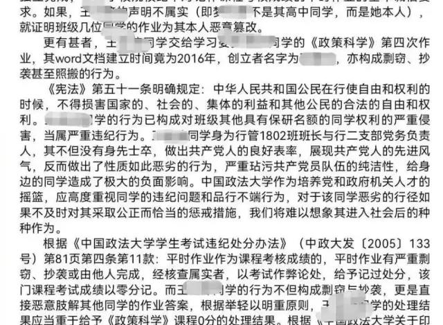
以下為檢舉信原文:



惡性競爭的背后
看完事件經過,小伙伴們作何感想?如果檢舉信中內容屬實,那么這位為了拿到保研資格,而采取暗自篡改同學作業,拉低他人績點的行為,稱其心術不正也不為過。

在相關帖子的評論里,有人說,看看大學生內卷都卷成什么樣了?文醬真是滿頭問號。內卷嚴重和保研名額競爭激烈都是事實,社會環境影響每個人的選擇,但是惡性循環的終極推手,終究是扭曲的欲望和深不可測的人心。
內卷并不能作為違紀行為的擋箭牌,因為內卷從不是惡性競爭的根源。打一個簡單的比方,一群人在劇場看演出,中間的觀眾因為看不清舞臺的表演而站了起來,后排的人受到遮擋,自然也會跟著站起來。這樣層層重疊,原本只需要舒適的坐著看演出,逐漸演變成了站著看演出,演出的內容沒變,而自己變得更累了,這就是內卷。
但是,如果因為旁人并沒有站起來,而后面的人只是想要看清,就把前排的人推了下去,想要自己坐前排,這里就不再能用內卷形容,而是惡性競爭,和蓄意傷害。
在檢舉文章的結尾處,湖北新文道考研小編注意到這位惡意修改別人作業的同學,其本身也非常優秀,國獎在身,學分績點也很高。
如果TA未被發現,那么TA的人生會繼續一路順暢,保研、讀研、畢業,優厚的工作,廣闊的發展前景,這些“偷來的”前途,我們都可以想見。我們常說,德才兼備的才能成為真正的人才,但事實上,目前高校內的人才培養和評價體系,并不足以衡量一個人的全部。
另外,利益相關的同學為什么可以接觸到其他競爭者的作業,而無人提醒TA回避,作為國內頂尖的政法院校,預防違紀的風險措施顯然是做得不夠好的。
給我們提了哪些醒
雖然這一事件影響到的是保研的同學,但是同時也給考研的大家提了一個醒。從“人大法學院取消復試成績”到“上海師范大學連續取消擬錄取”,為了有一個光明的未來,所有人都在“拼盡全力”。
每到考研季,高校表白墻上就會有很多吐槽帖:室友刻意制造噪音干擾他人休息、同教室的研友偷偷扔掉同學的書籍和筆記、同班同學故意漏通知考試重點導致除了TA都沒拿分......
看上去你的競爭對手不夠清晰,很少有實施惡性競爭的機會,但惡性競爭或許就潛伏在身邊的小事里。

希望大家在備考的日子里,都能遇到和藹的老師、溫柔的同學、和諧的室友,但與此同時希望大家可以做到:
1、考研期間無論遇到什么情況,都能保持樂觀平穩的心態;
2、提升自己的成績和能力,盡可能地讓外界少一些干擾。
3、保持對世界的好奇和對人對事的善良,但也要多留一個心眼,關鍵時刻記得自保。
2022考研湯家鳳暑期強化課鏈接:https://j.youzan.com/GYceW2
2022考研湯家鳳暑期強化課鏈接:https://j.youzan.com/GYceW2
本文素材來源于網絡,由武漢新文道考研進行整理,想了解更多關于考研相關資訊,敬請關注新文道考研,我們將為同學們奉上全面完整的時下考研相關資訊。







關注武漢新文道微信