中國海洋大學
地理位置:山東省青島市
學校簡介
中國海洋大學是一所海洋和水產學科特色顯著、學科門類齊全的教育部直屬重點綜合性大學,是國家“985工程”和“211工程”重點建設的高校,2017年9月入選國家“世界一流大學建設高校”(A類)。國海洋大學是一所海洋和水產學科特色顯著、學科門類齊全的教育部直屬重點綜合性大學,是國家“985工程”和“211工程”重點建設的高校,2017年9月入選國家“世界一流大學建設高校”(A類)。
學校地球科學、植物學與動物學、工程技術、化學、材料科學、農學、生物學與生物化學、環境學與生態學、藥理學與毒理學9個學科(領域)名列美國ESI全球科研機構排名前1%。獲國家技術發明一等獎1項、二等獎3項,自然科學二等獎2項,科技進步二等獎9項;“十二五”以來,主持國家級各類項目1700余項,獲省部級科技獎勵59項、人文社科獎勵68項,被 SCI、EI、ISTP等三大收錄系統收錄論文22000余篇,申請發明專利2586項,授權發明專利1245項,其中國際發明專利34項。
研究生院網址:http://yz.ouc.edu.cn/
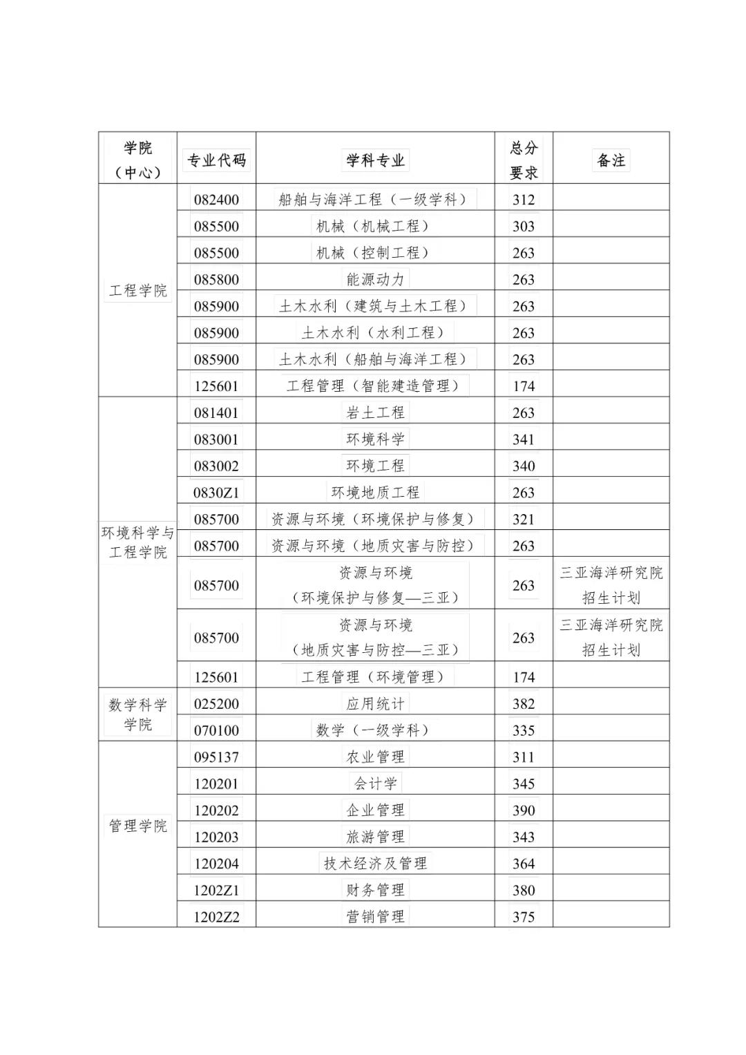
招生專業及復試分數線
研究生院網址:http://yz.ouc.edu.cn/
招生專業及復試分數線





學費及助學金





以上就是湖北新文道小編整理出來關于中國海洋大學的院校選擇信息,如果您還想了解更多,請在下方留言或者直接咨詢客服哦!
本文素材來源于網絡,由武漢新文道考研進行整理,想了解更多關于考研相關資訊,敬請關注新文道考研,我們將為同學們奉上全面完整的時下考研相關資訊。







關注武漢新文道微信