地理位置:湖北省武漢市
學校簡介
華中科技大學是國家教育部直屬重點綜合性大學,由原華中理工大學、同濟醫科大學、武漢城市建設學院于2000年5月26日合并成立,是國家“211工程”重點建設和“985工程”建設高校之一,是首批“雙一流”建設高校。
學校校園占地7000余畝,園內樹木蔥蘢,碧草如茵,環境優雅,景色秀麗,綠化覆蓋率72%,被譽為“森林式大學”。學校教學科研支撐體系完備,各項公共服務設施齊全。
學校學科齊全、結構合理,基本構建起綜合性、研究型大學的學科體系。擁有哲學、經濟學、法學、教育學、文學、理學、工學、醫學、管理學、藝術學等10大學科門類;設有106個本科專業,46個碩士學位授權一級學科,44個博士學位授權一級學科,39個博士后科研流動站。現有一級學科國家重點學科7個,二級學科國家重點學科15個(內科學、外科學按三級計),國家重點(培育)學科7個。在教育部第四輪學科評估中,我校44個學科參評,全部上榜,其中機械工程、光學工程、生物醫學工程、公共衛生與預防醫學等4個學科進入A+,A類學科14個,B+及以上學科33個。入選一流建設學科數 8個。
學校實施“人才興校”戰略,師資力量雄厚。現有專任教師3600余人,其中教授1300余人,副教授1400余人;教師中有院士18人,“973計劃”項目首席科學家15人,重大科學研究計劃項目首席科學家2人,國家重點研發計劃項目首席科學家87人,國家級教學名師9人,教育部新世紀優秀人才支持計劃入選者224人,國家百千萬人才工程入選者43人。國家自然科學基金創新研究群體11個,教育部創新團隊19個。
研究生院網址:https://www.hust.edu.cn/
招生專業及復試線






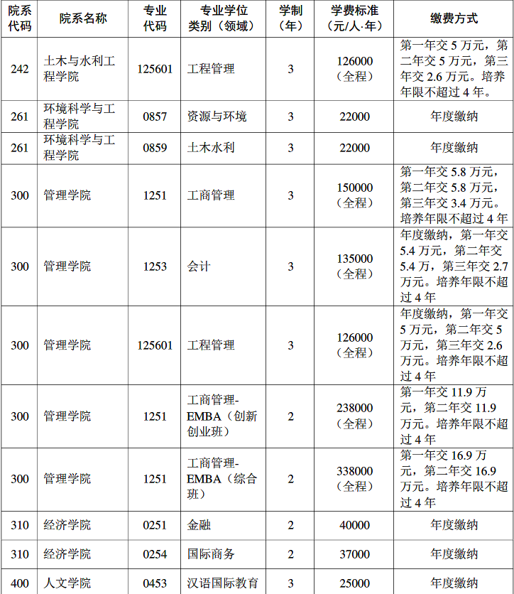
學費設置







本文素材來源于網絡,由武漢新文道考研進行整理,想了解更多關于考研相關資訊,敬請關注新文道考研,我們將為同學們奉上全面完整的時下考研相關資訊。







關注武漢新文道微信